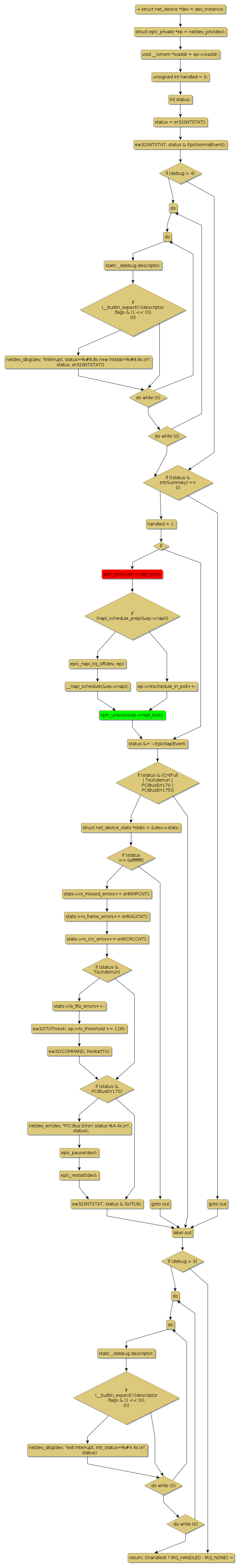
Instance Verification Kit (IVK)
spin lock @ [32018+26+/linux-3.19-rc1/drivers/net/ethernet/smsc/epic100.c]
Instance Signature: napi_lock
|
The Matching Pair Graph:
|
|
Function Name
|
Control Flow Graph (CFG)
|
Events Flow Graph (EFG)
|
Source Correspondence
|
|
epic_interrupt
|
|
|
[31436+14+/linux-3.19-rc1/drivers/net/ethernet/smsc/epic100.c]
|